考试提醒
2022年试验检测考试时间:6月18日-19日
距离2022考试还有
考试动态_公路检测考试
海南省承认公路水运试验检测资格证可聘任为职称
添加时间:2019-01-18访问次数:

海南省人力资源和社会保障厅关于在部分职业领域建立职称和职业资格对应关系的通知


各市、县、洋浦经济开发区人力资源和社会保障局(人事劳动保障局),省直各系列主管部门:


为贯彻落实《中共海南省委办公厅、海南省人民政府办公厅印发关于深化职称制度改革的意见》(琼办发(2017)87号)等文件精神,促进职称制度与职业资格制度有效衔接,减少重复评价,降低社会用人成本,现就在部分职业领域建立职称与职业资格对应关系的有关事项通知如下:


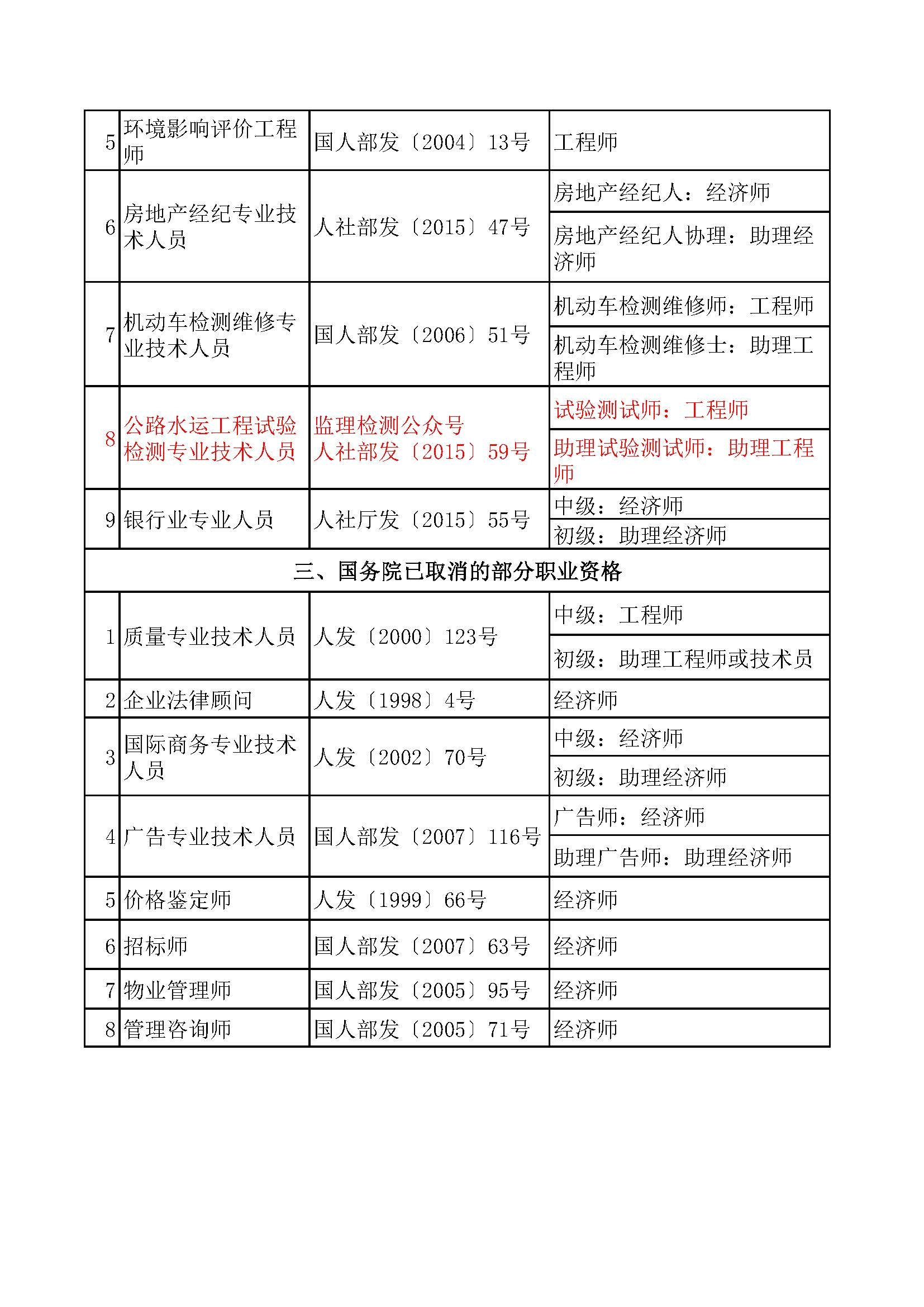
一、根据《人事部、建设部关于印发房地产估价师执业资格制度暂行规定》等文件有关规定,对于取得的房地产估价师等25项准入类职业资格和出版等9项水平评价类职业资格,视同其具备相应系列和层级的职称,并可作为申报晋升高一级职称的条件(详见附表)。


二、根据《人事部、国家质量技术监督局关于印发质量专业技术人员职业资格考试暂行规定》等文件有关规定,对于已经取消的质量等部分职业资格,原有资格继续有效,监理检测公众号提醒你仍可视为具备相应系列和层级的职称,并可作为申报晋升高一级职称的条件(详见附表)。


三、各市县、各系列主管部门要认真做好职称与职业资格对应工作,并指导用人单位根据任职条件做好相关专业技术人员的聘任工作。


在实施过程中遇到问题和困难,请及时与我厅专业技术人员管理处联系。

更多公路水运试验检测考试相关内容请关注监理检测网。


微信扫一扫关注下面公众号,免费接收更多内容